word 下载地址
本文附件下载地址
验证码获取教程(如您不知如何操作,)

高处作业吊篮工程安全生产隐患识别图集,图文结合,一文足以
2023-06-11阅读(67)

jb∕t11699-2013 高处作业吊篮安装、拆卸、使用技术规程
2023-04-30阅读(264)

中建吊篮施工安全专项施工方案2021模板word版60页
2022-02-14阅读(841)

吊篮方案
2022-02-14阅读(501)

高处作业吊篮安全管理,228页ppt可下载
2022-01-18阅读(620)

安徽省丨住房和城乡建设领域安全风险防范要点手册丨建安函〔2021〕16号
2021-08-25阅读(674)

预算审核,甲方强扣35%的吊篮脚手费,合理吗?
2021-07-05阅读(790)

吊篮专项施工方案丨3份
2020-12-08阅读(1531)

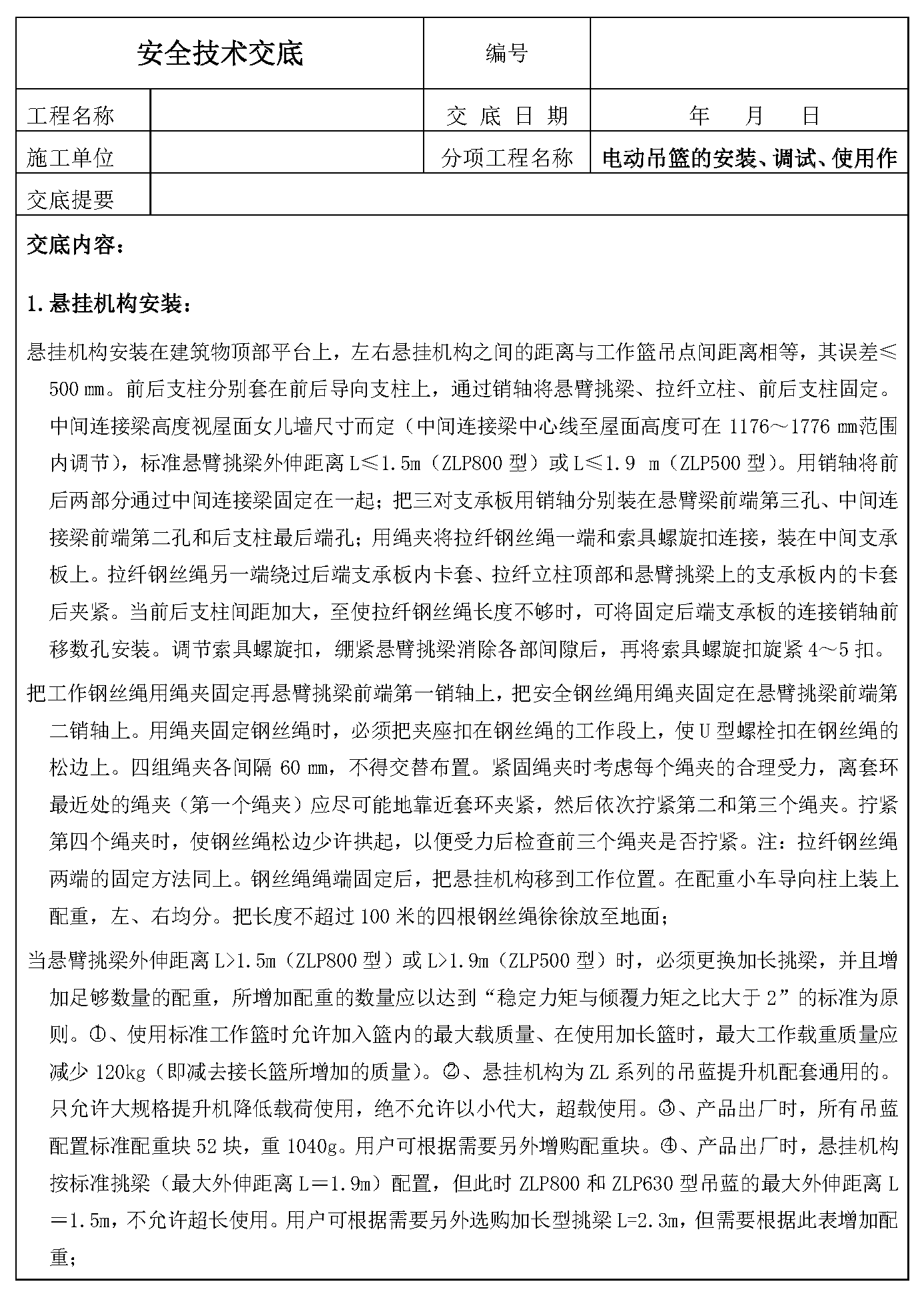
安全交底丨电动吊篮的安装、调试、使用作业
2020-09-14阅读(1209)
本站公众号

建工计算器
